Data Atual
Seja bem-vindo ao blog
Farmacotécnica APh
. Hoje é
Páginas
Início
Mapas Conceituais
Histórico da Farmácia
Formulário Nacional
Quem somos
quarta-feira, 7 de abril de 2010
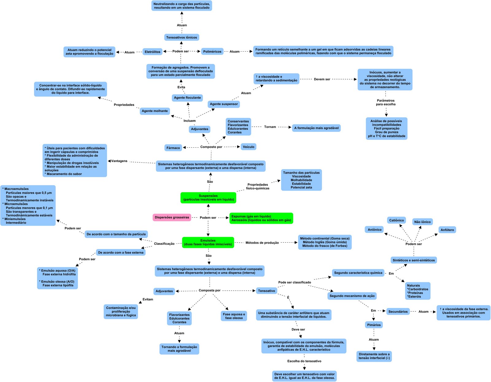
Mapa Conceitual - Suspensões e Emulsões
Para complementar seus estudos publicamos aqui mais um Mapa Conceitual, desta vez sobre Dispersões grosseiras (Suspensões e Emulsões).
Nenhum comentário:
Postar um comentário
Postagem mais recente
Postagem mais antiga
Página inicial
Assinar:
Postar comentários (Atom)
Nenhum comentário:
Postar um comentário